Custom Software Development

The Highly Available Integration Server by DFW IT Partner: Seamless Synchronization Between Odoo and External Applications

In today’s connected business environment, no ERP operates in isolation. Organizations depend on a variety of systems—e-commerce platforms, logistics services, accounting software, CRM solutions, third-party APIs, and industry-specific tools—to run their operations efficiently. While Odoo serves as a powerful all-in-one ERP platform, the real power comes when it can talk to these external applications in real-time, securely, and without interruption.

Recognizing this critical need, DFW IT Partner has engineered a Highly Available Integration Server—a robust, scalable, and fault-tolerant middleware platform designed to synchronize external applications with Odoo effortlessly. This solution has been built from the ground up to address the challenges of data integration, ensure business continuity, and support growth without compromising performance or security.

Why a Highly Available Integration Server is a Game-Changer

Many businesses have tried to connect Odoo with other platforms using direct scripts, point-to-point connectors, or single-server API bridges. While these approaches can work for small or non-critical integrations, they fall short in environments that demand:

  • 24/7 uptime with minimal risk of downtime

  • Data integrity across multiple systems

  • Scalability to handle large transaction volumes

  • Error handling with detailed logging and recovery mechanisms

  • Flexibility to integrate with multiple APIs simultaneously

DFW IT Partner’s Integration Server was built specifically to meet these needs. It goes beyond basic API connections and introduces a resilient, distributed architecture capable of handling thousands of synchronization events per hour without choking under peak loads.

Key Features of the DFW IT Partner Integration Server

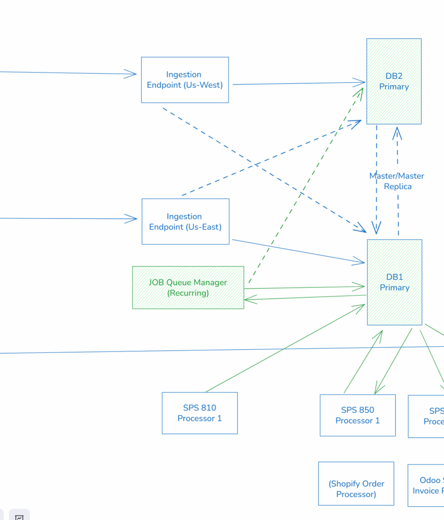
1. High Availability Architecture

At the core of this solution is a cluster-based deployment strategy. Instead of relying on a single point of failure, the Integration Server runs across multiple redundant nodes. Load balancers distribute requests evenly, ensuring that if one node goes offline, others seamlessly take over.

This architecture allows businesses to maintain uninterrupted synchronization between Odoo and their other applications—even during maintenance windows or unexpected outages.


2. Real-Time and Scheduled Synchronization

The server supports two modes of synchronization:

  • Real-Time Sync – Ideal for time-sensitive data such as orders, inventory updates, or payment confirmations. As soon as a change happens in one system, it’s reflected in the other within seconds.

  • Scheduled Batch Sync – Useful for non-urgent data sets like reporting metrics or nightly data consolidations. Businesses can configure the frequency—from every few minutes to once a day—depending on operational needs.

This dual approach ensures flexibility and efficiency.


 

 

3. Multi-System Connectivity

Our Integration Server isn’t tied to just one type of external application. It can connect Odoo with:

  • E-commerce platforms (Shopify, Magento, WooCommerce, Amazon, eBay)

  • Accounting tools (QuickBooks, Xero, Sage)

  • Logistics providers (FedEx, UPS, DHL)

  • Payment gateways (Stripe, PayPal, Authorize.net)

  • Custom APIs unique to your industry or internal systems

Thanks to a modular connector framework, new integrations can be added without disrupting existing ones.


4. Advanced Data Mapping and Transformation

External applications often use different data formats and field names. The Integration Server includes a data transformation engine that maps fields, converts units, and ensures consistent formatting before sending data to Odoo or the external system.

For example, if an e-commerce platform sends prices in cents, the server automatically converts them to Odoo’s preferred currency format. This prevents mismatches and ensures clean, accurate data across all systems.


5. Robust Error Handling and Recovery

Data integrations can fail due to API timeouts, network issues, or invalid data. Instead of simply throwing an error, the Integration Server:

  • Logs the incident with detailed context

  • Notifies the appropriate team members via email or messaging integrations

  • Automatically retries the failed transaction after a configurable delay

  • Supports manual reprocessing from the error log dashboard

This proactive approach prevents data loss and keeps integrations healthy without constant manual intervention.


6. Scalable Performance

Built on a distributed event-driven architecture, the server can scale horizontally by adding more nodes as transaction volumes increase. This ensures consistent performance during peak order seasons or high-traffic sales events.


7. Security and Compliance

Data security is non-negotiable. The Integration Server uses encrypted API communication (HTTPS/TLS), secure authentication methods (OAuth2, API keys, JWT), and role-based access controls. Audit trails track all data movements, making it easier to meet compliance requirements in regulated industries.

 

How the Integration Server Works

  1. Trigger Event – A change occurs in Odoo or the external application (e.g., a new sales order is placed).

  2. Connector Activation – The relevant connector detects the event via webhooks, polling, or direct API calls.

  3. Data Processing – The transformation engine formats the data to match the destination system’s schema.

  4. Transmission – The server sends the data securely to the target application.

  5. Acknowledgment and Logging – The system logs the successful transaction or queues it for retry in case of failure.

This streamlined workflow ensures each piece of data is processed accurately, securely, and without unnecessary delays.


 

Real-World Use Cases

E-commerce & ERP Integration

A retail client uses Shopify for their online store and Odoo for backend operations. The Integration Server keeps product inventory, prices, and order statuses synchronized in real-time, eliminating overselling and improving fulfillment speed.


Multi-Warehouse Logistics Sync

A distribution company uses Odoo alongside a third-party warehouse management system (WMS). Our solution synchronizes stock levels, incoming shipments, and outbound deliveries between both systems every 30 seconds—ensuring both teams always have the latest information.


Accounting Automation

For a services business using Odoo for operations and QuickBooks for financial reporting, the server automatically pushes invoices, payments, and expense data between the two platforms daily. This reduces manual data entry and eliminates reconciliation headaches.


 

Business Benefits

By deploying DFW IT Partner’s Highly Available Integration Server, organizations experience:

  • Reduced Downtime – No more interruptions to sales or operations due to integration failures.

  • Improved Data Accuracy – Consistent, reliable information across all business platforms.

  • Operational Efficiency – Less manual intervention, fewer errors, and faster workflows.

  • Future-Proof Scalability – Handle growing transaction volumes without overhauling infrastructure.

  • Faster Time to Market – Quickly launch new integrations without disrupting existing systems.


 

Why Choose DFW IT Partner for Your Integration Needs?

DFW IT Partner doesn’t just build connectors—we build integration ecosystems that evolve with your business. Our team of Odoo specialists, API engineers, and infrastructure experts work closely with you to design, deploy, and maintain a synchronization solution that meets your exact requirements.

With our 24/7 monitoring, proactive maintenance, and dedicated support, you can focus on running your business while we ensure your systems stay in perfect sync.


 

The Bottom Line

Integrations should empower your business, not slow it down. With the Highly Available Integration Server by DFW IT Partner, you gain a powerful, reliable, and secure way to connect Odoo with any external application—without the headaches of downtime, data loss, or complex troubleshooting.

Whether you’re running a multi-channel retail business, managing complex supply chains, or simply need your accounting platform to stay aligned with your ERP, our solution delivers the speed, accuracy, and resilience your operations demand.


Ready to make your integrations bulletproof?
Contact DFW IT Partner today to learn how our Highly Available Integration Server can streamline your business operations and keep your systems working in harmony.

// Drop us a line! We are here to answer your questions 24/7

NEED A CONSULTATION?